YABO鸭脖官网
领导信箱
学生
教师
统一身份认证
学校概况
天职简介
现任领导
校园风光
校训校徽
机构设置
党委机构
行政机构
群团组织
业务机构
招生就业
招生信息
就业信息
教育教学
教学管理
科研工作
师资队伍
教师风采
学生工作
学生管理
共青在线
心理健康教育
校园文化
学生社团
学生活动
天职影像
合作交流
国内合作
国际合作与交流
社会服务
信息公开
基本信息
阳光信访
招生考试
财务及收费
招投标信息
人事师资
教学质量
学生管理服务
学风建设
后勤服务
联系我们
学校概况
天职简介
现任领导
校园风光
校训校徽
机构设置
党委机构
行政机构
群团组织
业务机构
招生就业
招生信息
就业信息
教育教学
教学管理
科研工作
师资队伍
教师风采
学生工作
学生管理
共青在线
心理健康教育
校园文化
学生社团
学生活动
天职影像
合作交流
国内合作
国际合作与交流
社会服务
信息公开
基本信息
阳光信访
招生考试
财务及收费
招投标信息
人事师资
教学质量
学生管理服务
学风建设
后勤服务
联系我们
领导信箱
学生
教师
统一身份认证
首页
学校要闻
部门动态
招生动态
学校公告
学校通知
二级学院
名师介绍
校友介绍
专题专栏
学校宣传片
轮播大图
首页
学校要闻
部门动态
招生动态
学校公告
学校通知
二级学院
名师介绍
校友介绍
专题专栏
学校宣传片
轮播大图
招生动态
位置:
首页
>
招生动态
>
正文
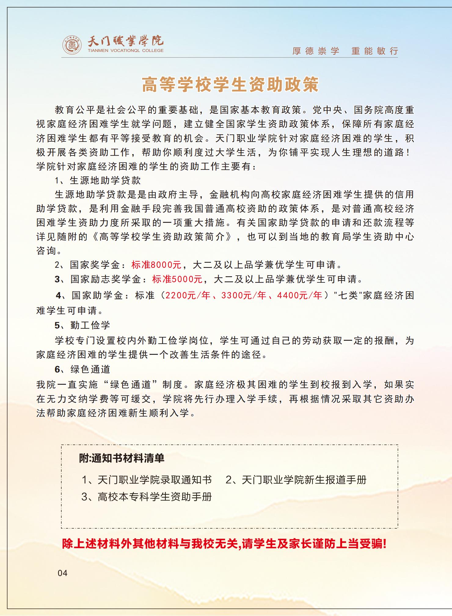
@2025级新同学,这份报到手册请查收!
来源:
发布:2025-08-14 11:46
点击量:
分享:
盛夏未央 初秋登场
踏青春节拍 乘长风而起
2025级的萌新们
恭喜你们正式成为天职的一员
为了迎接你们的到来
学校精心准备了新生报到手册
快来一起看看吧~
下一篇:YABO鸭脖官网普通高考志愿填报指南